clix - help
     Help Videos
Introduction Adding Buddy Exploring Platform Exploring Units
A-  A  A+

×
×
New profile photo
×
help
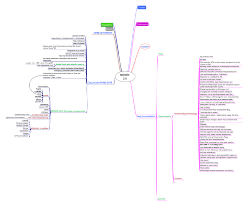
Help_Documentation_Flow NROER workshop -3 day complete MindMap
Help Documentation Flow
Help Documentation Flow

Select from the following:

* Use Ctrl + Click to select multiple options

Selections:

×
Help documentation Ima...
Help documentation Ima...

Select from the following:

* Use Ctrl + Click to select multiple options

Selections:

×
NROER update_Feb2018_PNG
NROER update_Feb2018
NROERupdate_Feb2018.pdf

Select from the following:

* Use Ctrl + Click to select multiple options

Selections:

×
Help_Day1 NROER workshop -3 day complete MindMap
Help_Day1_NROER_workshop
Help_Day1_NROER_workshop

Select from the following:

* Use Ctrl + Click to select multiple options

Selections:

×